一、服务事项
(一)开展知识产权日常咨询工作,提供信息检索、法律咨询、管理规范等业务指导。
(二)化解专利、商标、作品、地理标志、商业秘密、集成电路布图设计、植物新品种等知识产权纠纷。
二、办理依据
《聊城市知识产权快速维权工作站工作办法》
三、受理条件:
申请人的户籍所在地、经常居住地或营业地在知识产权维权援助工作站所在辖区的;知识产权侵权行为发生地在知识产权维权援助工作站所在辖区的。
四、申请材料
(一)申请人身份证明文件;
(二)知识产权维权援助申请表;
(三)工作站认为需要提供的其他材料。
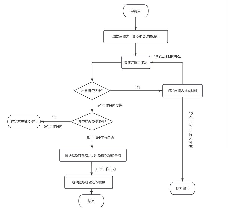
五、办事流程
六、办理地址和联系电话
| 机构名称
|
地址
|
咨询电话
|
电子邮箱
|
| 聊城市知识产权事业发展中心
|
山东省聊城市黄河路101号621室
|
0635-8378995
|
lcscjgzscqwqk@lc.shandong.cn
|
| 聊城高新区发展环境保障部
|
聊城高新区长江路1号高新区管委会东办公楼405室
|
0635-8506787
|
lcgxqgsk@lc.shandong.cn
|
| 阳谷县市场监督管理局
|
阳谷县黄河西路11号
|
0635-6026135
|
ygzscqbhk@163.com
|
| 莘县市场监管局
|
山东省莘县伊园街310号211室
|
0635-7362867
|
sxzscqbhk@163.com
|
| 冠县市场监督管理局
|
山东省聊城市冠县振兴西路178号
|
15550591315
|
gxscjgjzscqk@163.com
|
| 东昌府区市场监督管理局
|
聊城市东昌府区东关街3号301室
|
0635-8228358
|
dcfscjgjzscqfzzx@lc.shandong.cn
|
| 度假区市场监管局
|
聊城江北水城旅游度假区邻里中心A座
|
0635-8327197
|
djqscfz@163.com
|
| 机构名称
|
地址
|
咨询电话
|
电子邮箱
|
| 东阿县市场监管局
|
东阿县新城街道北环路西段路北(新城办事处西邻)
|
0635-3283150
|
descjgjzhangchuanhao@lc.shandong.cn
|
| 茌平区市场监管局
|
聊城市茌平区华鲁街1259号
|
0635-7298017
|
scjgjzscqbh@lc.shandong.cn
|
| 开发区市场监管部
|
山东省聊城市经济技术开发区裕昌·聊城国际金融中心A区1栋816室
|
0635-8513396
|
lckfqgsk@163.com
|
| 临清市场监管局知识产权科
|
临清市南门里街379号市场监管局209室
|
0635-2324634
|
lqzscq@163.com
|
| 高唐县市场监督管理局
|
高唐县人和西路4号
|
0635-5103621
|
gtxgsjshangguangke@lc.shandong.cn
|
