山东知识产权维权援助中心聊城分中心
各工作站服务指南
一、服务事项
(一)组织提供有关知识产权法律法规、授权确权程序与法律状态、纠纷处理方式、取证方法等咨询指导服务;
(二)组织提供知识产权侵权判定参考意见;
(三)为重大公共知识产权纠纷或争端组织提供解决方案或建议;
(四)为技术研发、经贸投资、技术转移或知识产权对外转让等活动组织提供分析预警服务;
(五)为展会、交易会、大型体育赛事、创新创业活动、文化活动等提供驻场维权援助服务;
(六)为知识产权行政执法、行政裁决、司法审判、仲裁调解、诚信体系建设等工作提供服务支持;
二、办理依据
《知识产权维权援助工作指引》《知识产权维权援助服务指南》(山东省地方标准)
三、受理条件
(一)申请人的户籍所在地、经常居住地或营业地在知识产权维权援助工作站所在辖区的;
(二)知识产权侵权行为发生地在知识产权维权援助工作站所在辖区的。
四、申请材料
(一)申请人身份证明文件;
(二)知识产权维权援助申请表;
(三)工作站认为需要提供的其他材料。
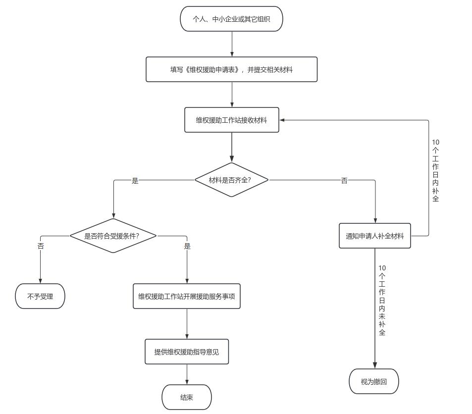
五、办事流程
知识产权维权援助工作流程图
六、办理地址和联系电话
| 机构名称
|
地址
|
咨询电话
|
电子邮箱
|
| 山东知识产权维权援助中心聊城分中心东昌府区工作站
|
聊城市东昌府区东关街3号301室
|
8228358
|
dcfscjgjzscqfzzx@lc.shandong.cn
|
| 山东知识产权维权援助中心聊城分中心莘县工作站
|
山东省莘县伊园街310号211室
|
7362867
|
sxzscqbhk@163.com
|
| 山东知识产权维权援助中心聊城分中心高唐工作站
|
高唐县人和西路4号
|
5103621
|
gtxgsjshangguangke@lc.shandong.cn
|
| 山东知识产权维权援助中心聊城分中心东昌府区司法局堂邑司法所工作站
|
聊城市东昌府区堂邑镇文庙社区北门西20米
|
6051880
|
dcfqsfjzhangzhen@lc.shangdong.cn
|
| 山东知识产权维权援助中心聊城分中心聊城市发明协会工作站
|
聊城市开发区东昌东路星光金融中心5号楼405室
|
8430958
|
lansedie@126.com
|
| 机构名称
|
地址
|
咨询电话
|
电子邮箱
|
| 山东知识产权维权援助中心聊城分中心冠县灵芝联合会工作站
|
山东省聊城市冠县店子镇政府驻地为政路商业街8号
|
5612008
|
844723022@qq.com
|
| 山东知识产权维权援助中心聊城分中心阳谷县光电线缆行业协会工作站
|
阳谷县市场监督管理局侨润监管所2楼209
|
18365852229
|
yggdxlxh@163.com
|
| 山东知识产权维权援助中心聊城分中心东阿县阿胶行业协会工作站
|
东阿县泰悦嘉园小区4栋10号
|
18365805095
|
de_ejhyxh@163.com
|
| 山东知识产权维权援助中心聊城分中心聊城顺屹家居有限公司工作站
|
聊城市柳园北路99号
|
8222869
|
lcshunyi@163.com
|
(来源:法律维权科)
